Optimizing engagement for better results


We have improved the user experience when entering the Meu Nextel app, focusing on validating data, reducing defaults and portability, and increasing service subscriptions

The objective was to optimize access to the Meu Nextel app to reduce costs, defaults and calls to the call center, in addition to updating data and increasing subscription to services with a lower risk of churn.

I worked with two other designers to facilitate a workshop, define the information architecture and perform usability tests to create a new and effective user experience.
The goal was to transform the user experience of using the Meu Nextel app, making it not only more attractive but also aligned with the company’s business objectives. The main goals included:
The first step was to gather stakeholders to understand the business rules and work with the analytics team to collect essential data. We wanted to understand the client’s needs and the metrics that could guide our design decisions.
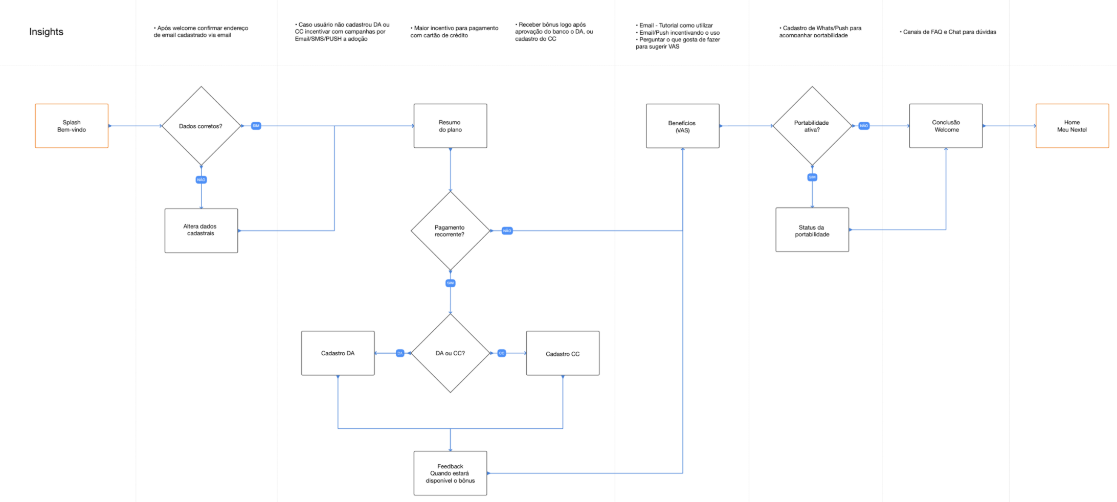
Data analysis revealed critical areas, such as a high rate of customers with incorrect data and low adoption of digital billing. We also noticed that portability generated a lot of interactions in the call center, which indicated that this process needed to be facilitated within the app.
Based on the pain points raised, we defined some hypotheses to improve the login experience:
We brought together 18 people from different areas (development, finance, digital products, UX/UI, analytics, etc.) for a collaborative workshop. Together, we discussed what the app's new Welcome board should look like, focusing on the needs of different customer profiles (proto-personas).



We created a prototype and conducted guerrilla usability testing to validate the flow and layout. The goal was to ensure that the interface was intuitive and met user expectations.


The implementation phase involved closely monitoring the developers' work, ensuring that the screens developed were faithful to the designed interface. At the same time, we monitored the numbers to verify whether customers' problems were actually being solved, monitoring indicators such as default rate and adoption of digital billing.
The new inbound flow was successful in reducing user pain points and aligning business goals. Data validation improved, adoption of digital invoicing increased, and we were able to reduce the portability contact rate. In addition, adaptation to recurring payments and engagement with SVAs also proved positive, directly impacting customer retention.
This project at Meu Nextel exemplifies how well-executed design can solve business challenges while improving the user experience. Through a collaborative approach, rapid prototyping, and continuous testing, we were able to create a seamless user experience that directly impacted the company’s bottom line.